迷雾大陆S4赛季首发职业推荐
《迷雾大陆》是一款把国庆活动变成全民生涯的刷子游戏。小编现在看见奶牛就想吐,但为了那300%爆伤词条…真香!感到兴趣的小伙伴与小编一起来看一下吧!
迷雾大陆S4玩什么职业好?目前已经有很多玩家已经毕业了,那对于即将到来的新赛季不乏有很多想法,新赛季职业平衡也出来了,本期攻略就给各位分享S4赛季小编的职业选择建议!
迷雾大陆S4首发职业推荐
1、省流:
具体开荒流派还需要等待测试,后续会第一时间更新

2、关于S4职业平衡改动
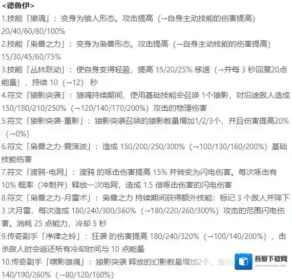
首先德鲁伊被大削弱了,可能S4会更拉,但是很多玩家会觉得德鲁伊很能抗,不会暴毙这点就很舒服,死不了!但注意:死不了也打不死boss!


法师,大加强,技能伤害倍率大增


蛮子属于查无此人,就一条改动,甚至数值变化仅有0.1%,完全是来凑数的

3、法师bd推荐–火陨流
装备篇:
太古赐福10残暴120%火焰+300%爆伤(铸魂真是个无底洞 没赶上国庆活动一个半小时一次奶牛刷到吐才刷到相对完美)
陨石四件套 头盔+法袍+护腿+鞋子
护肩龙肩(打boss神器 用过的都说好 打周日行宫建议换一个 不然有的受)
手套阿德手+蓄势待发法师万金油组合(一个萃取一个装备)
武器焚迹+天衍(60%的概率基本三下能出俩)

接下来就是戒指和项链及其共鸣 这个我反复测试了许多套 先说结论 我的最终选择是破晓+秘法+淬炼 这套虽然不是伤害最高的 但是在有炽源天赋炼金术的加成下最稳定的 全局能提供450%+150%的稳定输出 破晓换成紫晖伤害还能更进一步 但是缺点就在于紫晖只持续30秒且叠满25层需要一定时间

最后就是副手暴伤书+万能共鸣启示书 180%爆伤+200%法术 试过爆伤书+共鸣团结头 伤害比双书会差一点
词条选择:武器副手尽量暴击+爆伤+伤害加成+攻击(武器和副手加起来造了六七次才出理想的 其他八件有能带暴击和爆伤都尽量洗出来

宝石:攻击+火伤+爆伤
技能篇:
测试了非常多 7丶8图就是最后的答案 伤害+攻击拉满 除了“代价” 点上了蓝没够用过 虽然多了三十伤害 但是阿德手的330% 30秒后基本吃不到 这一套综合了伤害+蓝耗+回蓝得出的最终答案


炽源天赋:首选炼金 然后百步穿杨(对过150有奇效)
宠物建议小丑
